Científicos españoles determinan el modo de acción de proteínas esenciales implicadas en el cáncer y en el alzheimer
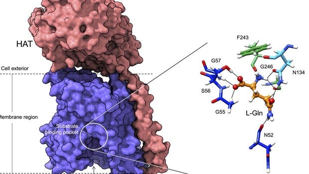
Los avances tecnológicos en el campo de la microscopía electrónica están permitiendo el avance en el conocimiento de elementos del organismos humano implicados en algunas enfermedades, como son el alzhéimer o el cáncer. Esto es lo que hecho un equipo de investigadores españoles con un subgrupo de proteínas, de la familia HAT, que son esenciales para la vida, ya que transportan aminoácidos a través de la membrana celular. Tal y como explican en un estudio publicado hoy en la revista «Proceedings of the National Academy of Sciences» (PNAS), dicha especialización determina su implicación en funciones específicas, como el crecimiento celular o funciones neuronales, y consecuentemente en enfermedades relacionadas como el cáncer o patologías neurodegenerativas como la enfermedad de Alzheimer. El equipo de investigadores... Ver MásFuente Salud https://ift.tt/3FXzzDt
via abc.es
No hay comentarios
Publicar un comentario